謝宜容為情緒控管不佳道歉 強調同仁身故與領導風格無關
2024/11/20 22:04(11/29 14:36 更新)
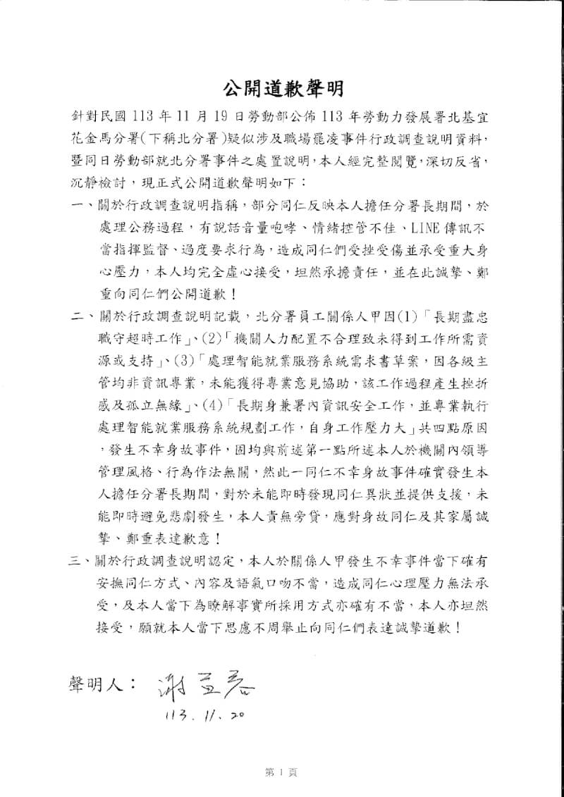
(中央社記者楊淑閔台北20日電)涉勞發署公務員輕生案的北分署長謝宜容今晚發布公開聲明,願就情緒控管不佳等行為,向同仁公開道歉;當事人因超時工作不幸身故,與她領導管理風格、行為作法無關,然未提供支援,向當事人、家屬致歉。
勞動部勞動力發展署公務員輕生案涉及主管職場霸凌濫權,勞動部今天晚間召開考績會議處,北分署長謝宜容記兩大過免職。
謝宜容今晚發布3點公開道歉聲明,一、針對行政調查指稱她有說話音量咆哮、情緒控管不佳、過度要求等行為,造成同仁受挫,身心受重大壓力,她虛心接受,坦然承擔責任,公開道歉。
二、行政調查記載當事人因長期盡忠職守超時工作、人力配置不合理未得到工作所需資源或支持、處理智能就業服務系統需求書草案未獲專業意見協助產生挫折及孤立無援,以及長期身兼署內資訊安全工作,自身工作壓力大,發生不幸身故事件,與她的領導管理風格、行為作法無關,但確實發生在她任職分署長期間,她未能及時提供支援,責無旁貸,應對當事人及家屬鄭重表達歉意。
三、行政調查指她對事件發生後對同仁安撫方式不當,造成同仁心理壓力無法承受,她也表達誠摯道歉。(編輯:陳清芳)1131120

延伸閱讀
勞動部考績會議處霸凌輕生案 謝宜容2大過免職勞動部公務員輕生案 卓榮泰鞠躬致歉:全案移送檢調追究責任勞動部長何佩珊去留 卓榮泰:完成責任追究後再討論涉霸凌致下屬輕生 勞發署北分署長謝宜容:我沒有要辭職【獨家】勞動部公務員輕生案 賴總統致歉:杜絕各種形式霸凌謝宜容22日出面道歉?勞動部:20日起就聯繫不上謝宜容能否領年終獎金 人事總處:已非發放對象- 2025/06/12 11:22
- 2024/11/21 08:49
- 2024/11/20 22:53
- 謝宜容為情緒控管不佳道歉 強調同仁身故與領導風格無關2024/11/20 22:04
- 2024/11/20 20:53
- 2024/11/20 20:34
本網站之文字、圖片及影音,非經授權,不得轉載、公開播送或公開傳輸及利用。
請繼續下滑閱讀
勞動部公務員輕生案 台聯:應落實保護吹哨者機制




















